关于公开征求《济南新材料智造产业园总体规划(2025-2035年)环境影响报告书》意见建议的公告
征集部门:商河县郑路镇人民政府开始时间:2026-01-30 结束时间:2026-02-12
- 征集公告
- 草案内容
- 起草说明
- 征集意见
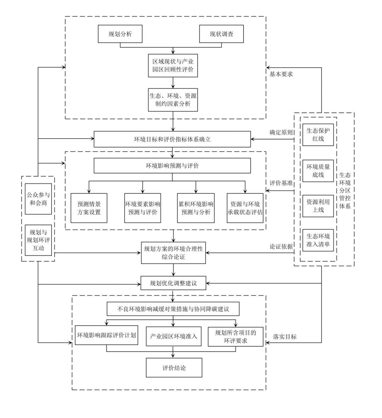
为进一步提高环境影响评价的科学性、合理性、可实施性,现将《济南新材料智造产业园总体规划(2025—2035年)环境影响报告书》向社会公开公示,欢迎社会各界积极参与,提出宝贵意见与建议!
公告期限:2026年1月30日—2026年2月12日,为期10个工作日
联系单位:郑路镇人民政府
公众意见表下载:可通过中华人民共和国生态环境部官方网站进行下载(https://www.mee.gov.cn/xxgk2018/xxgk/xxgk01/201810/t20181024_665329.html)
征集反馈渠道:
1、通过信函方式将意见寄至:山东省济南市商河县郑路镇增源街1号。
2、互联网平台将意见反馈至:商河县人民政府官网(网址:http://www.shanghegov.cn)
3、通过电子邮件方式将意见发送至:1054271394@qq.com
4、联系电话:0531-84681666
(邮件标题或信封封面请注明“关于《济南新材料智造产业园总体规划(2025—2035年)环境影响报告书》意见建议”字样)
商河县郑路镇人民政府
2026年1月30日
