关于公开征求《济南新材料智造产业园总体规划(2025-2035年)环境影响报告书》意见建议的公告
已结束
征集部门:商河县郑路镇人民政府开始时间:2026-01-30结束时间:2026-02-12
为进一步提高环境影响评价的科学性、合理性、可实施性,现将《济南新材料智造产业园总体规划(2025—2035年)环境影响报告书》向社会公开公示,欢迎社会各界积极参与,提出宝贵意见与建议!
公告期限:2026年1月30日—2026年2月12日,为期10个工作日
联系单位:郑路镇人民政府
公众意见表下载:可通过中华人民共和国生态环境部官方网站进行下载(https://www.mee.gov.cn/xxgk2018/xxgk/xxgk01/201810/t20181024_665329.html)
征集反馈渠道:
1、通过信函方式将意见寄至:山东省济南市商河县郑路镇增源街1号。
2、互联网平台将意见反馈至:商河县人民政府官网(网址:http://www.shanghegov.cn)
3、通过电子邮件方式将意见发送至:1054271394@qq.com
4、联系电话:0531-84681666
(邮件标题或信封封面请注明“关于《济南新材料智造产业园总体规划(2025—2035年)环境影响报告书》意见建议”字样)
商河县郑路镇人民政府
2026年1月30日
一、评价目的
以改善环境质量和保障生态安全为目标,论证规划方案的生态环境合理性和环境效益,提出规划优化调整建议;明确不良生态环境影响的减缓措施,提出生态环境保护建议和管控要求,为规划决策和规划实施过程中的生态环境管理提供依据。
二、评价依据
依据《中华人民共和国环境保护法》《中华人民共和国环境影响评价法》《中华人民共和国大气污染防治法》《中华人民共和国水污染防治法》《中华人民共和国固体废物污染环境防治法》《规划环境影响评价技术导则 总纲》(HJ130-2019)《规划环境影响评价技术导则 产业园区》(HJ131-2021)等有关文件要求,结合实际,编制了《济南新材料智造产业园总体规划(2025~2035 年)环境影响评价报告书》。
三、评价内容
《济南新材料智造产业园总体规划(2025~2035 年)环境影响评价报告书》开展产业园发展情况与区域生态环境现状调查、生态环境影响回顾性评价,规划实施主要生态、环境、资源制约因素分析。识别规划实施主要生态环境影响和风险因子,分析规划实施生态环境压力、污染物减排和节能降碳潜力,预测与评价规划实施环境影响和潜在风险,分析资源与环境承载状态。论证规划产业定位、发展规模、产业结构、布局、建设时序及环境基础设施等的环境合理性,并提出优化调整建议,说明优化调整的依据和潜在效果或效益。明确规划实施环境影响跟踪监测与评价要求、制定或完善产业园环境准入及产业园环境管理要求,形成评价结论与建议。
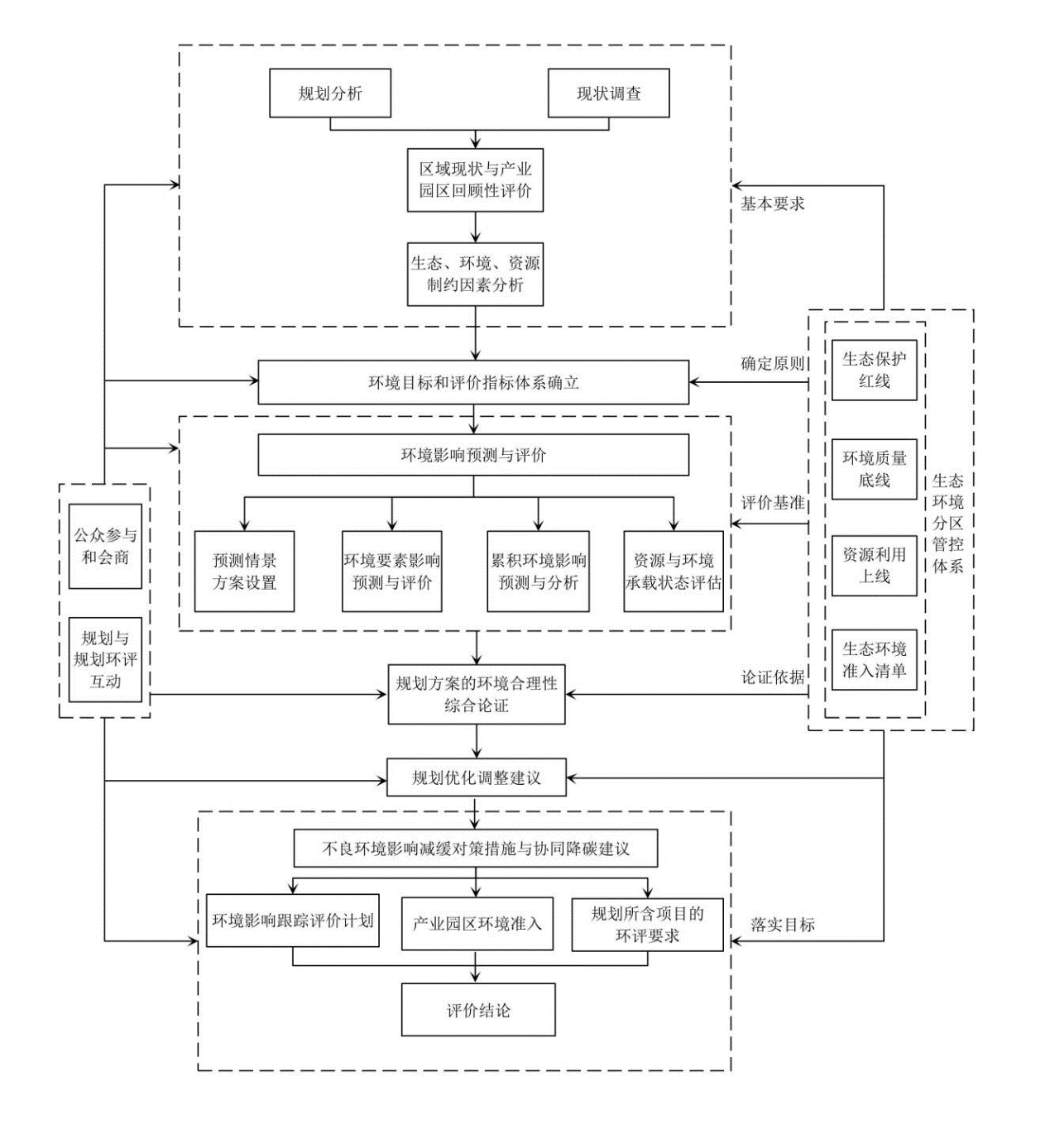
四、评价工作程序

五、解读机构及联系方式
郑路镇人民政府
联系电话:0531-84681666
为保障社会公众的知情权和参与权,2026年1月30日至2026年2月12日,郑路镇人民政府通过商河县政府网站,就《济南新材料智造产业园总体规划(2025-2035年)环境影响报告书》向社会公开征求了意见。在公开征求意见期间,未收到有关单位和个人通过电子邮件、电话等途径或方式提出的有效反馈意见,现予以公示。
商河县郑路镇人民政府
2026年2月13日